我只想说两点:
一、对申请人从业年限的规定的疑问:
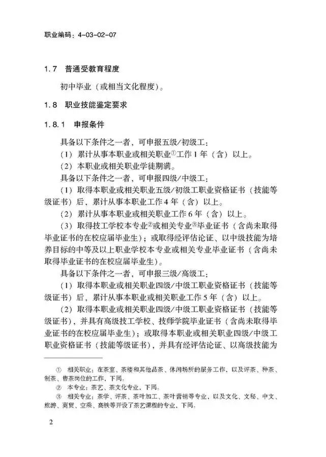
有1年以上的从业工作经历,可以申请初级工/五级茶艺师;
获得初级证书后,累计从事本职业工作满4年以上,可以申请中级工/四级茶艺师;
获得中级证书后,累计从事本职业工作满5年以上,可以申请高级工/三级茶艺师;
获得高级证书后,累计从事本职业工作满4年以上,可以申请技师/二级茶艺师;
获得技师证书后,累计从事本职业工作满4年以上,可以申请高级技师/一级茶艺师。
同以前的标准相比,只是换汤不换药而已。如果严格遵循标准,社会从业人员逐级申请茶艺师证,从五级到一级,最快也需要18年的时间。
到目前为止,我还从来没有遇见过花18年才考成高级技师的。
如果有,请举手,我120个服你!
当下任何一个有资质发证的培训机构都是开一次班就能升一级,初级到高级只要去参赛(一般是市级比赛,有来头的县级也可以)获得金奖的就可实现;
高级(有时中级也行)去参加比赛(省级赛事,具体看承办方能得到什么样的证书,有关系的市级比赛也行)获金奖可以直接晋升为二级技师;
二级技师参加比赛(国家级)获金奖可以直接晋升为一级技师。
年龄小的让你拿证慢一点,年龄大的可以让你拿证快一点。幸运的话,拿到一级(高级)技师这个过程只需一两年或三五年。哪怕你从来没有正儿八经的学过,哪怕他们的技艺在行内人看来只不过一堆花瓶和饭桶。
既然这样,就衍生出了第二个问题。在西方发达国家,对于职业人才的评价有两种机制:一种是用国家信用背书;另一种是社会信用背书。众所知周的我们国家职业资格证书制度,就是前一种。而后一种没有取得资格证书的,技术却远在前者之上的“茶艺师”群体却得不到大家的认可。
犹如我们国家好多医术高超的民间中医,由于没有行医资格证书而被列为非法行医,反之那些有行医资格证书的庸医正在各大医院拿着津贴过着舒坦的日子一样,是否非常可笑?
“我劝天公重抖擞,不拘一格降人才”。古训尽失,我们正在用所谓的国家信用背书将大量真正的人才拒之门外,这是否是我们国家的悲哀?这是否开社会发展的倒车?
当下的茶艺师考证都是由人社部组织培训、颁发证书,人社部既是运动员,又作为裁判员。省级、国家级的大赛评委都是那一圈人,谁都往自己的门生那里打高分,参赛地(当地政府赞助的)的选手都有内定获奖名额,哪里还有公平可谈。
那么多茶艺师培训机构,按理说正规的《职业资格证书》应由国家人力资源和社会保障部颁发才对,现实是盖人社部的章也有、盖中华供销合作总社的也有、盖地方人社局的也有。到底哪个更权威,谁都说不清楚,既然谁都可以盖,请问这本证还有含金量吗?
我们的国家信用背书是否正在遭受严重的信用危机?
我认为,以后职业技能证书制度的发展,可以由人社部发证,但考核必须有第三方社会组织、或用人单位对考生进行鉴定,合格后才可颁发职业技能等级证书。人社部门可以负责进行监督检查,实施优胜劣汰,只有这样才能彰显社会和行业的公平与公正。
不然,茶艺师资格证书考证依旧沦为那些既得利益群体自娱自嗨、旱涝保收的敛财工具罢了。
对于一本只能满足你虚荣心却代表不了你真正水平的证书,要它何用!
点击查看大图

























授权转载自「啖茶论道」,作者:书卷弯刀,微信号(lhl721123)
本文仅代表作者观点