下载亦如茶APP
即刻开启您的茶社交之旅,在方寸屏幕间,遇见千年茶韵与现代生活的完美交融。
茶友圈 茶道知识库 茶艺师 茶企茶商茶馆 茶叶商城

常喝绿茶为什么会延长寿命?医学专家告诉你!

茶道知识库 健康

中国是茶叶的故乡,也是茶文化的发源地。自从4700多年前第一杯茶水诞生以来,茶饮已成为全球仅次于水的最常见饮料。无论是古籍还是现代医学研究,都认为饮用茶水有益健康。

虽然所有的茶叶都来自同一种植物——茶树,但因氧化程度的不同而决定了茶叶的品种。例如,绿茶属于未发酵茶类,这也就意味着,绿茶含有最丰富的多酚类化合物儿茶素,它被认为是一种强大的抗氧化剂,可以中和或防止由氧自由基引起的体内氧化应激,从而防止对细胞或DNA造成损伤。因此,绿茶具有延缓衰老的作用。然而,近日发表在《Aging》上的一项研究中,来自德国耶拿大学、瑞士苏黎世联邦理工学院(ETH)和华中农业大学的研究人员得出了一个颠覆性的结论:绿茶中的儿茶素非但没有抑制氧化应激,反而在短期内促进了氧化应激。

爱喝绿茶的朋友先别慌,让我们来看看到底是怎么回事。

此前的临床试验和流行病学研究都表明,饮用绿茶对健康有益,包括降血压、降血糖、降血脂和减肥等。绿茶叶中含量最丰富的多酚类化合物是表没食子儿茶素没食子酸酯(EGCG)、表儿茶素没食子酸酯 (ECG),它们占绿茶儿茶素总量的70%。在各种模式生物中进行的实验表明,由于代谢适应和增强对活性氧 (ROS) 的抵抗力,绿茶儿茶素有助于延长寿命。

然而,绿茶儿茶素在哺乳动物中的生物利用度较差,使得人类口服后不太可能达到这个浓度。尽管如此,一些独立的临床试验证实,饮用绿茶可以改善各种健康生理指标。在服用4.5克无咖啡因的绿茶固体后,人体内EGCG、ECG和表儿茶素(EC)的最大血浆浓度达到了2.5μM。

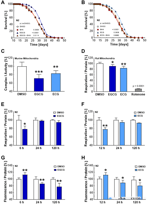
在这项研究中,研究人员就测试了2.5μM的浓度是否足以通过诱导秀丽隐杆线虫(Caenorhabditis elegans)的有丝分裂反应来促进其寿命。研究人员发现,EGCG和ECG在2.5μM的浓度下就能增强线虫的体能并延长其寿命;而且,这个相对较低的剂量足以抑制线虫的线粒体呼吸链活性。

随后,在分离的小鼠肝线粒体中的实验表明,EGCG和ECG抑制了线粒体复合物I的活性。EGCG给予6小时和ECG给予12小时后,复合物I被抑制的同时,还出现短暂的活性氧(ROS)形成和ATP下降。

事实证明,EGCG和ECG延长线虫的寿命取决于能量代谢物AMP激活的激酶AAK-2和NAD依赖的蛋白去乙酰化酶SIR-2的存在。

这些数据表明,由于瞬时AMP下降引起的后续能量缺乏触发了线虫的能量传感器AAK-2和SIR-2.1。此外,ROS水平的暂时增加可能会促进分裂原激活的蛋白激酶同源物PMK-1的活性,从而促进相应的信号级联。

这些信号通路通过增强ROS防御超氧化物歧化酶 (SOD) 和过氧化氢酶 (CTL) 的活性、增加了氧化应激抵抗力,从而促进健康和寿命来激发适应性反应。

综上所述,抑制线粒体复合体I再次被证明是促进寿命延长途径的有力工具。

该研究通讯作者、ETH健康科学与技术系能量代谢中心Michael Ristow教授说:“这意味着绿茶儿茶素实际上不是抗氧化剂,而是一种促氧化剂,可以激发机体提高自我保护能力,这个作用与接种疫苗类似。”

Ristow对这种机制的作用并不感到惊讶。他的研究团队早在2009年就表明,运动促进健康的原因在于短期内增加氧化应激,从而提高身体的防御能力。减少热量摄入也有同样的效果,这已经在动物实验中多次得到证实。喂食低热量食物的小鼠比喂食正常高热量食物的小鼠活得更长。

Ristow解释说:“所以绿茶中的儿茶素也会以类似的方式发挥作用,这对我来说是有道理的。”

他表示,这项研究结果同样适用于人类。生物中和氧自由基的基本生化过程在进化史上是保守的,存在于从单细胞酵母到人类的一切生物中。

Ristow自己每天都喝绿茶,但他建议不要服用绿茶提取物或浓缩物。他说:“达到一定的浓度后,它就会变成有毒物质。高剂量儿茶素会抑制线粒体,导致细胞死亡,这在肝脏中尤其危险。任何过量摄入这些多酚的人都有损伤器官的风险。”

出品:中华合作时报·茶周刊全媒体

茶道 健康
此内容来源于网络,信息贵在分享。如涉及版权问题请与我们联系,我们将第一时间处理。 返回列表