近日,《中国古茶树资源状况白皮书(2024)》发布,全国古茶树共有5624.26万株,云南占比达97.7%。
《中国古茶树资源状况白皮书(2024)》提供的数据显示,新增四川、广西古茶树资源约8万株,全国古茶树共有5624.26万株(含树龄不足百年的野生型茶树),主要分布在云南、贵州、广西、重庆、四川等地。
其中占比最高的是云南省,总计5494.67万株(含树龄不足百年的野生型茶树),占97.7%。贵州120万株,占2.13%;四川1.06万株,占0.02%;广西8.23万株,占0.15%;重庆0.3万株。
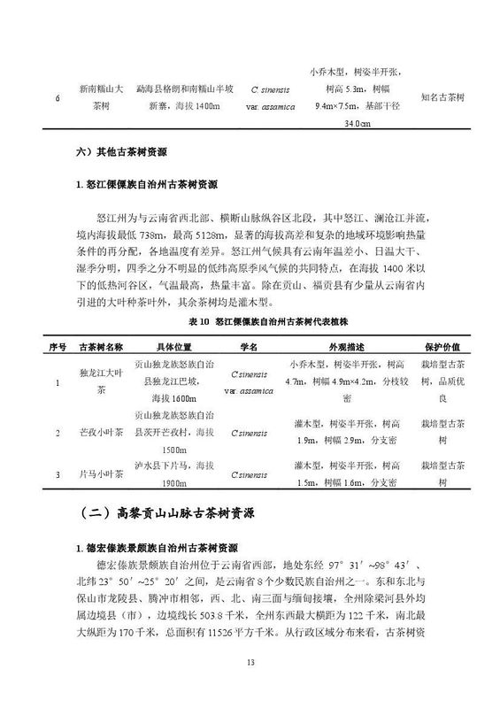
《白皮书》重点考察了古茶树密集分布的澜沧江流域、哀牢山山脉和高黎贡山山脉以及贵州、广西、四川等地,累计采集典型古茶树植物标本3000余份,较为全面地了解了古茶树的生存、保护和利用现状。
云南是世界茶树起源地和种质资源多样性中心。去年3月1日起,《云南省古茶树保护条例》正式实施,4月1日国家林业行业标准《古茶树》开始执行。这使得古茶树的鉴别和等级划分更加准确。
此报告由古茶树保护与可持续利用国家创新联盟与西南林业大学古茶树研究中心联合发布。
以下为报告部分节选内容:
















以上为《滇农参考》节选的部分内容。